
If you’re in the market for an iPaaS tool then I’d bet two things are true:
- You want to seamlessly integrate multiple applications, powered by as much AI and automation as possible.
- After some initial research, you’ve noticed there are many different types of integration tools out there, and they service a wide array of use cases.
You wouldn’t be here if there wasn’t an overwhelming menu of iPaaS vendors to choose from. But fear not! I’ve written this guide to help you navigate this wide-reaching and somewhat ambiguous platform category so you can pick the tool that’s best suited for your business needs.
Finding the right iPaaS category
Let’s start from the top, iPaaS stands for Integration Platform as a Service, and the purpose of these tools is to simplify how disparate applications interact and integrate. They typically come with a user-friendly interface, drag-and-drop editors, and can handle integration tasks ranging from simple data syncs like updating a CRM to complex workflows across a variety of systems.
But it’s not that simple — iPaaS means different things to different people and the category covers a wide range of products — from MuleSoft to Zapier to Paragon. In some cases it's about moving data from one place to another, and in others, it's about automating more complex workflows. iPaaS platforms can be embedded as part of a SaaS product, or focused on automating internal business processes. Sometimes these products target developers and others are more focused on business users.
So how do you choose which tool to go with?
To help orient you, let’s quickly review the major categories of iPaaS software so you can narrow your focus on the subset of platforms that are right for your needs. The categories include:
- Automation tools for non-developers: These tools are designed for users with little to no technical expertise to automate business processes. They offer intuitive interfaces that can power complex workflows, allowing you to connect apps and automate repetitive tasks quickly.
- Enterprise iPaaS for IT teams: For IT teams, enterprise iPaaS solutions provide the scalability, security, and integration depth needed to support more enterprise-grade needs like connecting to on-premises applications and hybrid deployments, API design and development, application integration, and more.
- Embedded iPaaS for product builders: These iPaaS providers are designed to embed directly into SaaS products, allowing product developers to offer native integrations and workflows to their users from a single platform without having to build these integrations from scratch.
- Automation tools for developers: These platforms provide powerful tools for developers to build custom workflows and automations. They’re similar to the automation tools for non-developers but differentiate themselves by offering code-centric experiences along with open-source features and self-hosted options.
- Data sync providers: These tools specialize in syncing data between different software solutions and databases, often for teams needing to keep information up to date across platforms without manual intervention.
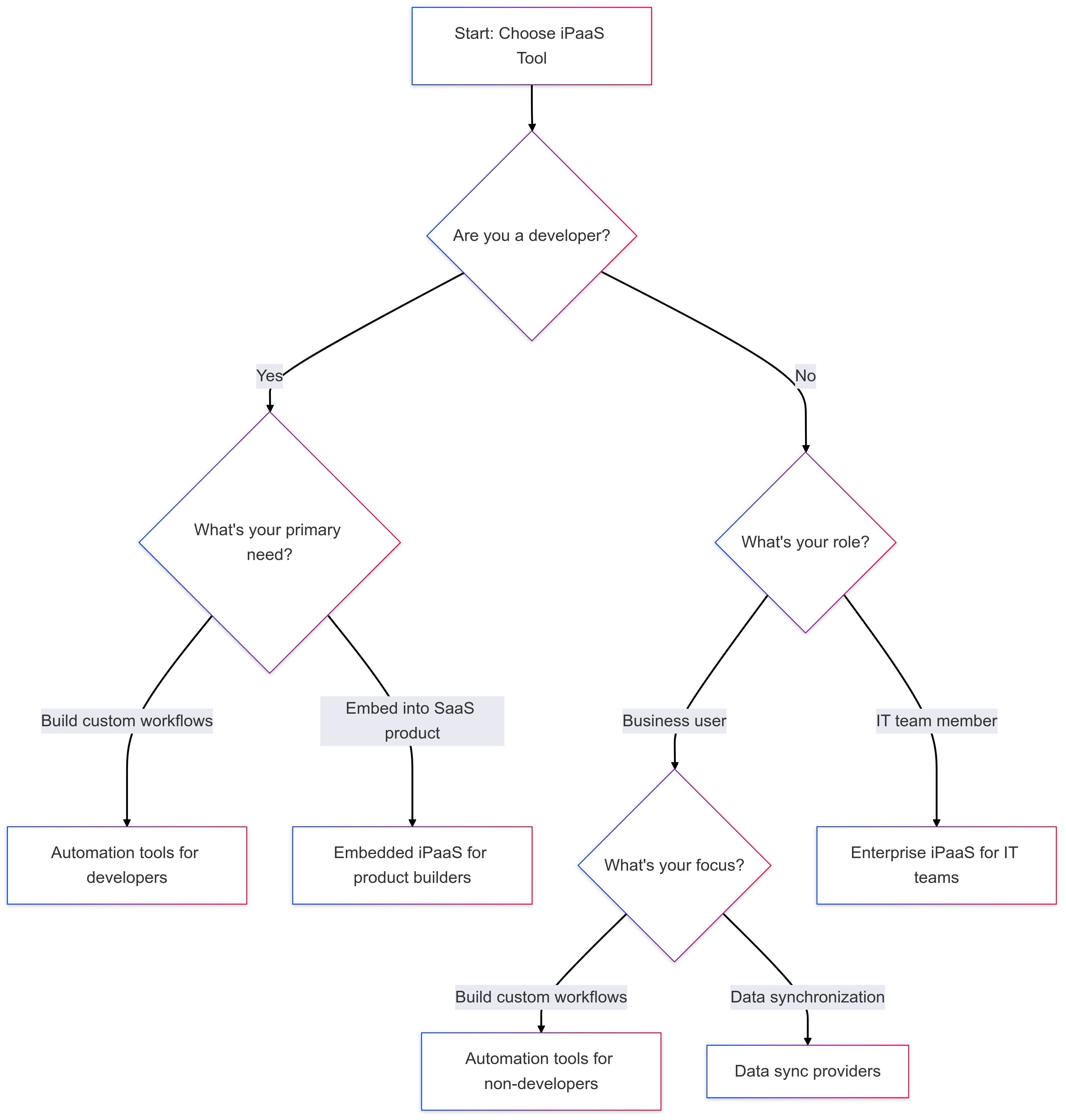
Still not sure which category is right for you? Here’s a handy decision tree to help you determine which type of iPaaS provider will serve your business needs the best:

Now that you know which category to focus on, let’s quickly cover what you should be looking for in one of these tools.
What to look for in an iPaaS tool
There are a few key features you should look out for when evaluating an iPaaS vendor, regardless of what category of tool you need.
Let's quickly outline what makes a great iPaaS service:
- User Experience: The user interface (UI) plays a massive role in how quickly you can set up and manage workflows. Look for platforms with drag-and-drop visual interfaces, intuitive design, and simple testing environments—especially if you're not a developer. Every product will say they have an intuitive user experience, but you should test them out yourself (especially if they offer a free trial, which most do!).
- Integrations and Automation Features: The core of any iPaaS solution is its ability to integrate with other applications. Ensure the platform supports an extensive library of the apps and services you use (via pre-built connectors), along with advanced automation features like iterators, paths, scheduled triggers, and wait steps as well as advanced tools like webhooks and HTTP requests.
- AI Experience: More iPaaS tools are leveraging artificial intelligence (AI) to enhance automation, from smart suggestions to full-scale process automation. Make sure to look for human-in-the-loop steps that let you double-check the output, easy-to-integrate AI features (without needing to manage and connect multiple accounts), and support for common AI tasks like data extraction, translation, and summarization.
- Enterprise Readiness: For larger businesses, it's helpful to choose tools that offer scalability, robust support, and compliance with industry standards like HIPAA, GDPR, or SOC 2. Enterprise-grade tools should offer detailed control over security, monitoring, real-time analytics, and customization. In addition, multiplayer collaboration to share workflows with your teammates is another key feature to ensure the scalability of the tool.
- Price & Value: Pricing varies significantly across the iPaaS landscape. Don't just look at the price tag; consider the value (i.e. how much the platform charges for each step or operation). Pricing tiers and custom pricing details should match the broad range of integrations and features you need without additional costs.
Not every iPaaS tool will check all the boxes in this list, but these bullets provide a helpful high-level framework for evaluating these tools.
Now that you have a better understanding of the iPaaS landscape and the key features to look out for, let's dive into our list of the 16 best iPaaS tools for 2024.
The 16 Best iPaaS Tools of 2024
Here's a quick summary of the complete list:
Automation tools for non-developers
1. Relay.app: The most modern, and easiest-to-use automation tool for business users with the best support for AI and human-in-the-loop workflows.
2. Zapier: The largest integration provider with over 7,000+ connected apps and numerous prebuilt connectors.
3. Make: A powerful and flexible tool for more technical business users and consultants.
4. Albato: A simple, reasonably priced Zapier alternative for small businesses and startups.
Enterprise iPaaS for IT teams
5. Workato: A modern automation platform for enterprise customers looking for a suite of tools like data orchestration, EDI, and app integration.
6. Celigo: Enterprise-grade iPaaS that excels at integration management.
7. Mulesoft: An iPaaS tool focused on API design and deployment for on-premise or cloud application environments.
8. Boomi: A provider of low-code tools for enterprises looking to integrate legacy software into modern cloud services.
Embedded iPaaS for product builders
9. Tray.ai: Enterprise-grade embedded solution for IT and engineering teams.
10. Paragon: An embedded iPaaS that enables SaaS builders to manage integrations quickly and easily within their products.
11. Prismatic: A developer-friendly, code-first embedded iPaaS for SaaS companies looking for maximum customization and control.
Automation tools for developers
12. Pipedream: A flexible workflow automation platform, designed for engineers.
13. n8n: A self-hosted option with extensive customization.
14. ActivePieces: An open-source, AI-first automation tool for developers.
Data sync providers
15. Unito: An enterprise-focused data sync platform for connecting project management tools, CRMs, and communication platforms.
16. Whalesync: A newer data sync tool focused on real-time integrations into modern tools like Airtable, Notion, and Webflow.
Automation tools for non-developers
1. Relay.app
🏆 Best for: User-friendly interface, easy-to-use AI steps, human-in-the-loop workflows, affordable plans.
🔬 Free Tier: 200 free automations per month

While a newcomer in the space, Relay.app is the easiest-to-use AI-integrated workflow automation tool, setting the new standard for workflow automation and application integration.
Users who have switched over from other platforms note how much faster and easier it is to set up their workflows in Relay.app. The interface is more modern and intuitive, and it’s a seamless integration experience to bring AI into your workflows. All of the major models (Open AI's GPTs, Claude, Gemini, Llama, etc.) are built directly into the product in an easy-to-use set of AI steps. No need to set up other accounts or fiddle with API keys.
The most unique element of Relay.app is the human-in-the-loop workflows, which are particularly important if you're using AI steps. You can approve automations before they happen, edit the content AI has written, or input additional data.
Pros
✅ Easiest-to-use workflow automation tool with a modern, intuitive design.
✅ Pre-built AI actions for integration tasks like data extraction from emails and websites, content summarization, audio transcription, and text translation — plus flexible AI agent and custom prompt steps.
✅ Human-in-the-loop workflows make it easy to double-check any step before it happens. With steps for human approvals, decisions, and data input, you can double-check documents, add personalized content to Slack messages, or review an email before it is sent.
✅ Simple and predictable pricing. Relay.app offers transparent pricing with all fundamental features included across its tiers, and significantly more affordable plans than Zapier or Make.
Cons
❌ Number of integrations. As a newer player, Relay.app doesn’t have as many prebuilt integrations as some of the older incumbents yet.
❌ Doesn’t offer an embedded or whitelabel solution for teams looking to integrate applications into their own SaaS products.
❌ No connectors for on-premise applications or ETL solutions like more enterprise-focused iPaaS competitors.
Pricing
If you want to take Relay.app for a test drive, you get 200 automations and 500 AI credits per month for free, with unlimited access to all its features.
Prices for the plans below from Relay.app are when billed annually:

2. Zapier
🏆 Best for: Comprehensiveness of integrations.
🔬 Free Tier: 100 tasks/month, only two-step Zaps.

Zapier is a well-established player in the automation space, known for its ability to connect over 7,000+ apps and automate workflows between them.
It has a straightforward no-code platform with some neat recent AI features (including the ability to write automations in plain language) and app-building tools (including Interfaces, Tables, and Chatbots). It also has a vast library of content, prebuilt connectors, and templates. While not as easy to use as more modern tools, it's a solid choice for most users.
Pros
✅ An extensive library of 7,000+ app integrations, offering the widest range on the market.
✅ Easy workflow creation with Zap pre-built templates that help you get started with your integration projects faster.
✅ A suite of additional products, including Interfaces, Tables, and Zapier Central.
Cons
❌ It’s a more expensive tool compared to most, with many of its more advanced features and integrations locked behind higher-tier paid plans
❌ Can be surprisingly unreliable and hard to use. Just because it’s the biggest name, doesn’t mean it’s the best. Zapier automations tend to break, often, and troubleshooting is a pain.
❌ Poor support. Zapier used to be known for its excellent support, but just look around at any review site and you’ll see a wide range of complaints about the levels of support available.
Pricing

3. Make
🏆 Best for: Advanced, visual workflow automation with deep customization.
🔬 Free Tier: 1000 ops/month (note that Make counts operations differently than other tools, more detail in this deep dive)

Make.com (formerly known as Integromat until its rebrand in 2022) is the Zapier alternative you’ve most likely heard of and has been the strongest contender in this category for many years.
Like Zapier, it boasts a vast library of business apps and services.
Its main advantage over Zapier and other tools is its visual editor, which makes it significantly easier to plan and build out bigger and more custom workflows, especially those that require lots of complex branching. Make is ideal for users with technical expertise and more advanced needs, but it can be unnecessarily complicated for users with more basic automation requirements.
Pros
✅ A drag-and-drop interface that makes it easier to design and implement large and complex workflows.
✅ Advanced logic branching to help set up multiple scenarios that trigger different actions based on specific actions.
✅ Shared connection model that allows agencies and consultants to build automations on behalf of their clients more efficiently.
Cons
❌ Steep learning curve due to its functionality and customization options. Simple to get started, for sure, but complex to master.
❌ Performance issues when dealing with a very high volume of tasks or intricate automations, which can be a killer for businesses with large-scale automation needs.
Pricing

4. Albato
🏆 Best for: A simple, reasonably priced Zapier alternative for small businesses and startups.
🔬 Free Tier: 100 tasks across 5 automations per month.

Albato is primarily designed for simple, linear workflows that have a trigger and a few actions. They primarily target small businesses and startups and have an embedded offering that focuses on product builders that use other no-code tools (like Bubble).
Their no-code App Integrator feature that lets you add and configure custom app integrations in Albato for either private or public use — helpful when you have a more niche integration need.
Pros
✅ Simple UI for less complex workflows.
✅ Embedded experience for white-label use cases.
✅ App integrator for building custom connectors.
Cons
❌ Limited to simple workflows. There’s no complex branching, routing, or flexible conditional logic.
❌ The UX of the app is a bit clunky, even with its simple UI.
❌ No AI experience.
Pricing

Enterprise iPAAS for IT teams
5. Workato
🏆 Best for: Large organizations and enterprises requiring modern automation at scale.
🔬 Free Tier: Yes; on request.

Workato is an enterprise-grade workflow automation tool, offering a comprehensive solution for large organizations. It’s designed for large, complex businesses like Atlassian, Adobe, and MGM.
It's designed specifically for IT teams and departments to automate complex business processes and data orchestration. It's the go-to choice for enterprise-level automation. However, its complexity and high cost may be prohibitive for smaller businesses and individual users.
Pros
✅ An extensive library of integrations with 1,000+ popular business applications enabling seamless connectivity between enterprise systems, cloud platforms, and popular apps.
✅ Data orchestration, EDI, and ETL capabilities to combine data from a variety of enterprise sources.
✅ Designed with enterprise-grade security and customizable governance controls to ensure data integrity and privacy.
Cons
❌ Complex (or totally inaccessible) for non-technical users. In most companies, only IT teams create automations using Workato.
❌ Price. As an enterprise product, it's prohibitively expensive for smaller businesses.
Pricing
Workato’s pricing model varies based on the scale of use, number of connectors, and tasks required. You have to contact Workato for a custom quote, but you should expect to pay over $10k per year.
6. Celigo
🏆 Best for: IT teams looking for an enterprise-grade iPaaS that excels at integration management.
🔬 Free Tier: No, but offers a 30-day free trial.

Celigo offers a suite of pre-built, fully managed integration applications for popular enterprise platforms such as Salesforce, Snowflake, ADP, Zendesk, and NetSuite.
It has a more limited offering than Workato but offers a novel application of AI to streamline integration management tasks, such as continuous monitoring, change management, diagnostics, and issue resolution.
Like a lot of the enterprise iPaaS software, the UI/UX is clunky and can be challenging to navigate.
Pros
✅ Offers a wide range of pre-built integrations.
✅ Responsive support team that assists with troubleshooting and implementation.
✅ Supports custom connectors, allowing for tailored, niche solutions.
✅ AI offering for integration management.
Cons
❌ UI/UX is outdated and makes building flows more cumbersome.
❌ Initial learning curve can be steep, requiring time investment to master the platform. Geared towards IT team members vs. non-technical users.
❌ Price. As an enterprise product, it's prohibitively expensive for smaller businesses.
Pricing
You have to contact Celigo for a custom quote, but you should expect to pay over $10k per year.
7. Mulesoft
🏆 Best for: IT Teams looking for API development and management.
🔬 Free Tier: No, but offers a free trial.

MuleSoft, a product by Salesforce, is a comprehensive integration and API management tool designed to connect applications, data, and devices across on-premise and cloud environments. It primarily enables this by letting you design and deploy unified APIs for integration.
Though it stands out for this API-led connectivity approach, which enhances reusability, it can be complicated for non-technical users. Its higher cost and steeper learning curve is also a barrier for smaller organizations or those with limited budgets.
Unless you’re interested in designing and deploying your own custom APIs at scale, you’ll want to go with another enterprise iPaaS tool.
Pros
✅ The platform excels in API management, providing tools for designing, deploying, and monitoring APIs effectively.
Cons
❌ UI/UX is outdated and makes building flows more cumbersome.
❌ The platform lacks a straightforward deployment rollback feature, which can complicate version control and recovery processes.
❌ There is a notable learning curve, particularly for users new to the platform. It’s designed for users with strong knowledge of API development and deployment.
❌ Price. As an enterprise product, it's prohibitively expensive for smaller businesses.
Pricing
You have to contact Mulesoft for a custom quote, but you should expect to pay over $10k annually.
8. Boomi
🏆 Best for: Enterprise IT teams looking for a bridge between legacy systems and modern applications.
🔬 Free Tier: No; 30-day free trial.

Boomi leverages generative AI, prebuilt connectors, low-code automation, and comprehensive API lifecycle management to facilitate cloud and hybrid on-premise integrations.
It’s a versatile tool for businesses looking to modernize their tech stack, bridging legacy systems with modern applications and migrating from on-premise deployments to the cloud. It comes with enterprise-grade security, scalability, and reliability.
Compared to competitors like Workato, you might find it lacking in customization flexibility and performance under heavy workloads.
Pros
✅ Offers a suite of integration tools, including API management, data cleaning, task automation, and more.
✅ The platform supports both cloud services and on-premise integrations, which simplifies the process of connecting various systems.
✅ Offers AI solutions like RAG implementations, AI agents, and vector embeddings.
Cons
❌ High-volume integrations can sometimes lead to performance delays.
❌ The pricing structure can be complex and less transparent.
❌ There are limitations in customizing pre-built connectors and limited ETL capabilities.
❌ Limited integrations.
Pricing
You have to contact Boomi for a custom quote, but you should expect to pay over $10k per year.
Embedded iPAAS for product builders
9. Tray.ai
🏆 Best for: Enterprise-grade embedded integrations with additional low-code workflow automation applications.
🔬 Free Tier: No, free trial on request.

Tray.ai has transitioned over time from a more singularly focused embedded solution to a broader enterprise automation hub.
They offer a suite of technical products for developers looking to build integrations into their products, like data integrations and API management, in addition to their low-code workflow builder.
They recently rebranded from Tray.io to Tray.ai and are heavily emphasizing their AI agent builder, but the details on how that works are a bit thin.
There's no option to try the product for free, so you can either do a demo with their sales team or request a free trial. The connectors they emphasize (Salesforce, NetSuite, Snowflake, etc) also speak to their enterprise focus.
Pros
✅ Enterprise-ready platform, with large customers like Eventbrite, Github, and Udemy.
✅ Additional developer-focused capabilities like data syncing and API management.
✅ Significant investment in AI integrations and AI steps.
Cons
❌ No self-serve option to try the product or buy it at an affordable price for smaller businesses and teams.
❌ They offer a broader set of additional features than just embedded iPaaS, which could add complexity and confusion for product teams looking for just a white-label integration provider.
Pricing
You have to contact Tray for a custom quote, but you should expect to pay over $10k per year.
10. Paragon
🏆 Best for: B2B SaaS companies looking to enhance their integration capabilities quickly and easily, with some trade-offs in customization.
🔬 Free Tier: No; 14-day free trial.

Paragon is an embedded integration platform designed to help engineering teams at B2B SaaS companies build and scale their integration roadmaps efficiently. It offers a Typescript-based framework and a visual integration workflow builder, enabling teams to define integration jobs without dealing with the underlying complexities.
The tool supports bi-directional sync, data ingestion, task automation capabilities, and AI-generated workflows. Companies like Copy.ai, Writesonic, and AI21 use Paragon to save significant engineering resources, allowing them to focus on core product development.
It comes with a slick, modern UI that will be refreshing for more modern product teams.
Pros
✅ The platform offers the flexibility to add custom app integrations.
✅ Singularly focused on embedded SaaS use cases, making it a straightforward tool for product and engineering teams.
✅ Excellent customer support team, which assists with implementation and troubleshooting.
Cons
❌ There are some limitations in customization options, particularly for user-level customizations and more granular control outside common use cases.
❌ Users report occasional issues with specific integrations, requiring collaboration with Paragon's support team to resolve.
Pricing
You have to contact Paragon for a custom quote.
11. Prismatic
🏆 Best for: Product teams looking for a mix of low-code and code functionality for highly customizable embedded iPaaS.
🔬 Free Tier: No; 14-day trial.

Prismatic is an embedded integration platform designed to help B2B SaaS companies build, deploy, and manage integrations quickly and efficiently. It offers a versatile toolset that includes both low-code and code-native building experiences, pre-built app connectors, deployment and support tooling, and an embedded integration marketplace.
The platform is known for its developer-friendly environment with extensive customization options, making it a popular choice among startups and large enterprises that are looking for code-level control of their embedded integrations.
Pros
✅ The platform offers a code-native option, allowing developers to use their preferred IDEs and programming languages like TypeScript/JavaScript for more complex integrations.
✅ Users consistently praise Prismatic's knowledgeable and responsive support team, which helps resolve issues quickly.
Cons
❌ The UI/UX is less straightforward and clunky to navigate compared to other tools in this category.
Pricing
You have to contact Prismatic for a custom quote.
Automation tools for developers
12. Pipedream
🏆 Best for: Developers looking for a code-centric workflow automation platform.
🔬 Free tier: Yes; includes 300 credits per month.

Pipedream has only been around since 2021; it’s a relatively new player in the space.
It’s a workflow automation tool designed for developers—which makes it a powerful Zapier alternative for the crowd that isn’t frightened of integrating their automated workflows into their production code.
The platform is know for its ease of use in setting up webhooks, as well as its generous free plan, which is beneficial for startups and freelance developers.
If you’re a developer keen to get more granular control over your automations (or willing to hire someone who is!) Pipedream may just be the right tool.
Pros
✅ Developer-centric platform that allows for intricate workflow customization using custom code.
✅ Generous free plan, allowing startups and freelancers to utilize many features without immediate costs.
✅ Excels in webhook testing and debugging, making it a valuable tool for developers working with APIs.
✅ Large community of developers and open source license.
Cons
❌ Explicitly designed for engineers with a steeper learning curve than no-code tools.
❌ The Basic Plan includes only one user, which can be restrictive and costly for teams needing additional users.
Pricing

13. n8n
🏆 Best for: Developers that want a self-hosted, technical automation tool.
🔬 Free tier: No; free trial of Starter plan.

n8n is a workflow automation tool designed for technical users, offering hundreds of native nodes and the ability to insert custom code. It stands out for its open license, allowing users to self-host the software on their own infrastructure.
With over 40,000 stars on GitHub, n8n is supported by a rapidly growing community of developers and users who build automation workflows and AI applications. The platform is praised for its powerful functionality, flexibility, and extensive integration capabilities.
Pros
✅ Has an open license and provides self-hosting so you can host n8n on your own infrastructure, providing greater control and customization.
✅ The platform offers extensive features and the ability to use JavaScript for data manipulation, making it highly versatile.
✅ A large and supportive community helps users troubleshoot and optimize their workflows.
✅ Broad set of integrations.
Cons
❌ The platform can be challenging for non-technical users, with a significant learning curve for those unfamiliar with coding.
❌ Users often need to rely on community forums due to a lack of comprehensive documentation.
❌ Setting up advanced features like queue mode with a Postgres database can be difficult for users without DevOps experience.
Pricing

14. Activepieces
🏆 Best for: Engineers that want an open-source workflow automation product they can extend.
🔬 Free tier: Cloud version includes 1000 tasks, self-hosted is free.

Activepieces is a newcomer to the automation space, and the main reason it stands out is that it's almost entirely open source. This means that engineers can host it themselves and extend it as needed, which can help technical users get a more customized experience and save money. It also provides a white-labeled option if you want to embed automation into your product.
Pros
✅ Open source with a self-hosted option out of the box.
✅ Active developer community for resources and support.
Cons
❌ Only ~200 integrations, which is fewer than most of the products on this list.
❌ Documentation could be more comprehensive, particularly for advanced features and integrations.
Pricing

Data sync providers
15. Unito
🏆 Best for: Enterprise-focused two-way data sync solution.
🔬 Free Tier: No; free trial of Starter plan.

Unito is a data sync integration tool designed to keep your software stack in sync through live two-way data synchronization. It allows you to connect and sync data between various apps and tools, such as project management software, CRMs, and spreadsheets—without code.
The platform champions its encryption and security measures, which make it a good fit for enterprise teams. It’s also launching a custom API connector, which will enable developers to unlock its two-way sync capabilities to less popular applications.
Pros
✅ Relatively simple and intuitive user interface to make data integrations easy.
✅ Securely end-to-end encrypted two-way iPaaS solution.
✅ Custom API connector coming soon to support developer use cases.
Cons
❌ Limited to just data sync use cases compared to other iPaaS software.
❌ The pricing model, which is based on the number of items in sync, can be costly for some users, especially small businesses.
❌ There are instances where certain integrations do not sync all data types, requiring workarounds.
Pricing

16. Whalesync
🏆 Best for: Small and medium-sized businesses seeking an easy-to-set-up, two-way data synchronization solution.
🔬 Free Tier: No; two-week free trial of any plan.

Whalesync is a data integration platform that enables two-way synchronization between various tools like CRMs (like Salesforce and HubSpot) and other applications (largely, database, project management, and spreadsheet products).
It’s designed to simplify the process of keeping data consistent across various cloud applications, making it easier to keep systems of record and reduce manual data entry.
Whalesync stands out for its ease of setup and user-friendly interface, which allows you to quickly create integrations with little technical expertise. It’s particularly useful for small and medium-sized businesses and teams looking to streamline their data management processes.
Pros
✅ Easier to set up compared to other tools for two-way data synchronization.
✅ Simple and intuitive interface, making it accessible for business users.
✅ Robut integrations for more modern software applications.
Cons
❌ Limited to just data sync use cases compared to other iPaaS software.
❌ As a relatively new product, does not have as robust enterprise features as competitors.
❌ The pricing model, which is based on the number of items in sync, can be costly for some users, especially small businesses.
Pricing

Your next steps
The iPaaS landscape is broad, with tools catering to a variety of needs—from simple automations for non-developers to robust, enterprise-level integration solutions. By understanding your specific requirements and testing different options, you'll find the right tool to streamline your workflows and drive efficiency in 2024.
If you're looking for a modern, AI-powered automation solution, check out Relay.app. It offers a straightforward, collaborative platform for teams of all sizes, helping you build automations that grow with your business, like automatically parsing emails and adding them to a Google Sheet.
With Relay.app’s built-in AI actions and human-in-the-loop capabilities, you can automate everything from simple integration tasks to complex workflows without the need for extensive setup.
Ready to start scaling your business with Relay.app? Sign up for free today.